🪜 Cold Call Structure

Yellow Banner

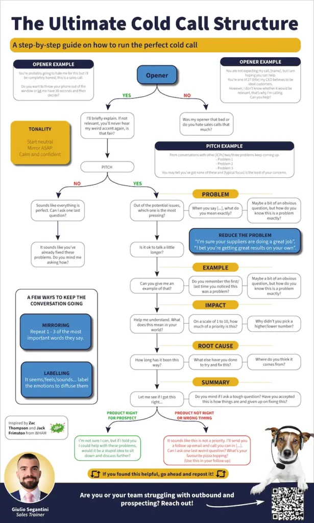
Why a Structure

Cold calls scare many because they are not predictable.

A structure is what helps you to make them predictable.

Every conversation will go differently, of course.

A clear framework will help you keep on track and not lose opportunities.

The structure proposed is based on human psychology, making it reliable.

More on psychology will be explained in each section.

Cheatsheet

Text

StepWhy
Openers
”I’ll be upfront, this is a cold call. Do you want to throw your phone out of the window or let me have 30 seconds?”
Grab attention and set the tone.
The Pitch
We’re usually invited in by open-minded [ICP] looking to fix on these issues: • [Pain 1] Broad • [Specific Pain 2] • [Specific Pain 3] I have a feeling you’ll tell me you don’t have these problems, and [situation you help fix] is already perfect.”
Present 1-3 problems you or your company fix. Problems resonate 2x as strongly as benefits.
PROBLEM
“Out of the earlier mentioned issues, which would you prefer to cancel off the face of the Earth?”
Keep returning to the problems; if you don’t have problems, you won’t get a deal.
EXAMPLE* see (Dis)Qualification
“Help me understand. Could you give me an example of this in your world?”
Giving an example will make the problem real. They won’t sit in a meeting if they can’t even think of an example.
IMPACT
“Could you tell me more of what this actually means for you?”
Don’t use the word impact (too salesy). You still need to understand what the effect is.
ROOT CAUSE
“How long has it been that way?”
“And how long has this been the case?”
”Where do you think it comes from?”
If you can understand where the problem comes from, you can figure out if they will do something about it.
SUMMARY
”Let me see if I got this right, you told me: a, b, c, etc. Did I miss anything?”
“Can I ask you a direct question? Have you given up on trying to fix this?”
This is the part where you make them feel heard and confirm this is all real. You then ask if they’ve given up wanting to fix the problem – this will get them more emotional, and it’s the final test.
Closing
“From what you told me, I’m not yet 100% sure we could help. Would it be a bad idea to sit down and explore this to see what can be done?
A low commitment, negatively framed question. Do not mention the word meeting or calendar – it will trigger resistance.
SECURE CLOSE
“Do you mind if I ask one last question? Is there any reason come Tuesday at 3 pm I may be left crying into my coffee because you haven’t shown up?”
You started with a lower level of commitment; now you can double down.

*Once you have the example, the problem is real. If you feel the prospect will run out of time or your solution is very simple, you can try to close here.

Videos

Struggling with Cold Calling?

Check out the Academy

Or join 300K Followers Social Media: